Recent trends Concept Map
by Kavita Ganeshan
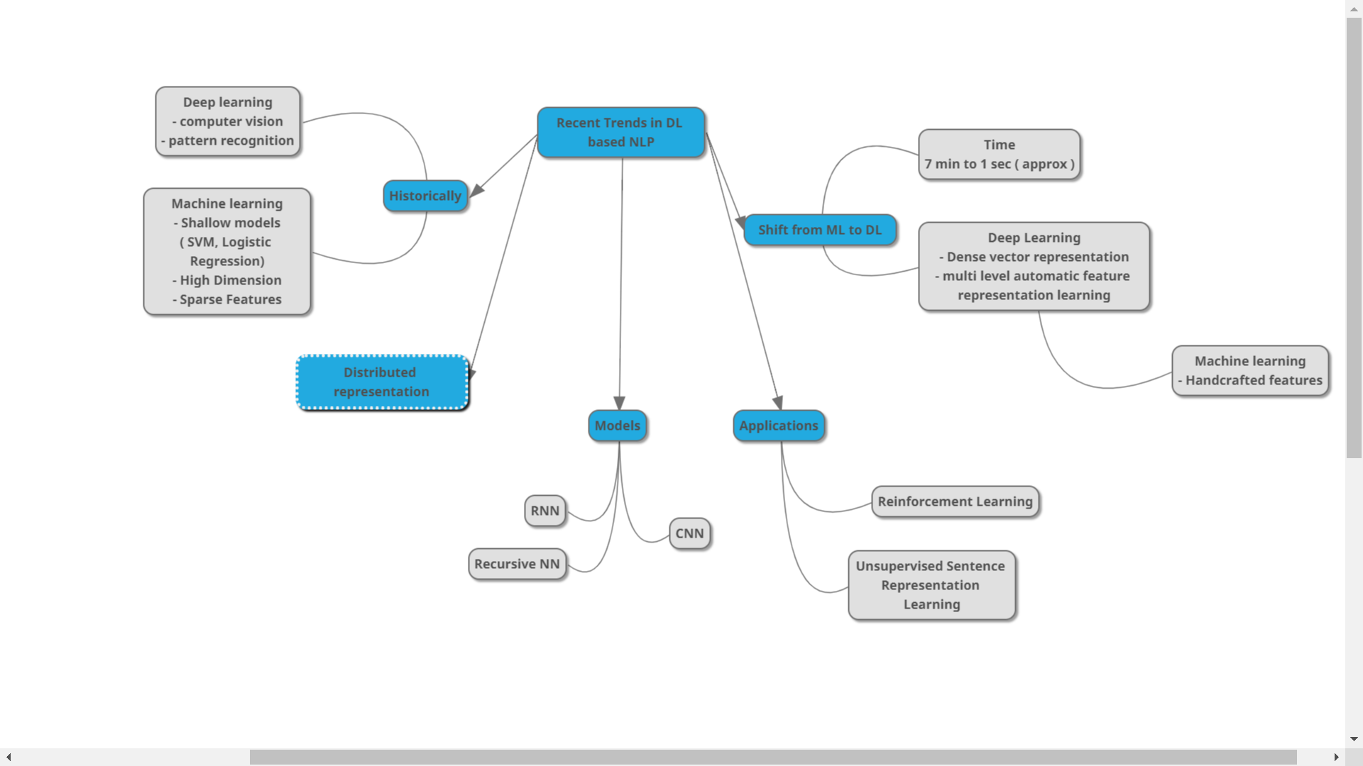
One of the most comprehensive papers that talks about the shift towards DL in NLP Trends in NLP
This is a 30 page document and has lot of details within it. I am going to attempt to provide visual concept maps for each of the individual model/algorithm mentioned in this paper.
The first concept map is of Introduction mentioned by the authors.
Subscribe via RSS